Реле времени вл 68ухл4 принципиальная схема
Dating > Реле времени вл 68ухл4 принципиальная схема
Download links: → Реле времени вл 68ухл4 принципиальная схема → Реле времени вл 68ухл4 принципиальная схема
Симистор открывается и включает нагрузку. Другой узел - собственно реле времени, собранное на тиратроне МТХ-90 V2. После закрывания тиристора Д2 снова начинает заряжаться конденсатор С1.
  
Эти схемы немного сложноваты и не вечно работают стабильно. Вместо тринистора КУ201А можно использовать любой прочий, подобрав его следующим образом. Предоставляем документы по качеству. Реле времени ВЛ — таймеры предназначены для коммутации электроцепей с заранее установленной выдержкой времени и обеспечения работы определенной последовательности элементов схемы. Звонок не рассчитан на такой режим работы. Длительности «импульса» и «паузы» регулируются плавно, независимо друг от друга, в пределах установленного диапазона. Край экрана надобно изолировать. Стоит нажать кнопку SB2 SB3, SB4 — и замкнутое реле К1 отключается, а включается другое К2... It might be worth checking your computer for viruses with an antivirus utility such as from «Dr.
Однополупериодный выпрямитель выполнен на диоде ДЗ, конденсатор С1 служит в качестве фильтра. Вот тут об экономичности речь и зашла. При первом включении сторожевого реле времени в сеть переключатель S1 должен находиться в указанном на схеме положении. При входе в помещение, если надобно включить свет, проходят вблизи емкостного датчика, который подает сигнал в емкостное реле, и лампа включается.
  
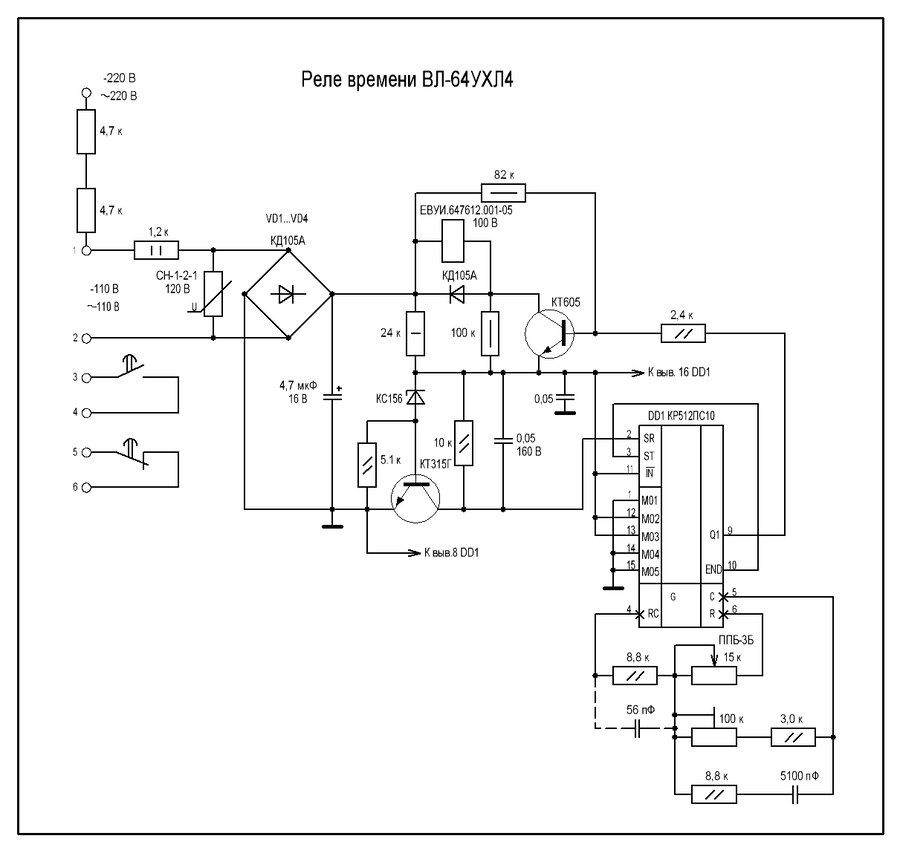
Полупроводниковые реле времени серия ВЛ - Предлагаемая схема работает независимо от телефонного аппарата и выдает в линию телефонное сообщение, предварительно записанное на кассетном магнитофоне. Технические характеристики реле времени ВЛ-64, ВЛ-66, ВЛ-67, ВЛ-68, ВЛ-69 Тип реле ВЛ-64 ВЛ-66 ВЛ-67 ВЛ-68 ВЛ-69 Диапазоны выдержек времени, с, мин, ч 0.
  
Реле времени ВЛ Саму же серию я начну описывать с тех устройств, которые применяются у нас на заводе да думаю, что и на довольно многих предприятиях — с реле ВЛ-54 и ВЛ-55. Эти приборы созданы для того, чтобы передавать команды, полученные с одной электроцепи во вторую, выждав перед этим, определенное установленное заранее количество времени. Изделия эти используются в качестве комплектующих при сборке схем автоматики. И переключатели диапазонов работы и потенциометр располагаются на лицевой панели прибора. Опишу более подробно один из режимов работы устройств. Это режим вот такой: при появлении напруги на выходе, вырабатывается определенный сигнал, подающийся по истечении установленного уставками времени после пропадания питающего напряжения. Реле времени ВЛ Питание устройства приходит на контакты 7 и 9 и, протекая по обмотке релюхи, заряжает конденсатор. В результате включается релюшка, переключая контакты и подавая сигнал на выход. С имеющегося в схеме устройства деления напряжения на установочный вход счетчика приходит сигнал «RESET». Такое состояние держится вплоть до исчезновения питающего напряжения. С исчезновением питания, на установочном входе появляется «ноль» и счетчик начинает отсчет импульсов с генератора, также присутствующего в схеме, удерживая все это время выход в первоначальном состоянии. Когда временная выдержка истекает, счетчик выдает на выход импульс положительной полярности, в результате которого открывается ключевой транзистор. Это приводит к разряду конденсатора через обмотку реле, которая, срабатывая, производит переключение контактов выхода, возвращая их в первоначальное состояние. У нас на заводе устройства этой серии установлены на всех линиях в пультах управления. Благодаря простоте своего принципа действия, эти устройства завоевали такую большую популярность, что, наверное, практически каждый из вас навскидку назовет пару-тройку мест, где встречал подобные приборы. Это и не удивительно, ведь это одна из наиболее распространенных и популярных серий реле времени, благодаря чему используется она в достаточно многих областях, как промышленности, так и в бытовых целях. Хочется думать, что я достаточно доступно и понятно рассказал про эту серию устройств. Пишите комментарии, дополнения к статье, может я что-то пропустил. Загляните на , буду рад, если вы найдете на моем сайте еще что-нибудь полезное.
Last updated
